Lleva el diseño Slayer Exciter al siguiente nivel. Es un diseño del canal "Keystone Science". En esta web compartimos el esquema optimizado, la lista de componentes y los secretos de bobinado para fabricar una Bobina Tesla miniatura ultra potente. Olvídate de los circuitos débiles; aquí nos enfocamos en la eficiencia energética y la intensidad del campo electromagnético, lo que hace este aparato un proyecto ideal para presentar en la Feria de Ciencias. Planos gratuitos y consejos de seguridad incluidos.

Esta mini bobina de Tesla se basa en el circuito llamado Slayer Exciter, una variante de estado sólido que utiliza un transistor (en este caso el MOSFET IRFZ44N) para generar oscilaciones de alta frecuencia sin necesidad de hacer producir una chispa física, que es lo que generalmente se hace con las bobinas Tesla comunes.
1.- Toma el tubo de PVC de 70 mm y comienza a enrollar el alambre esmaltado de 0.07 mm desde un extremo. Para esto puedes ayudarte con un taladro de mano.
2.- Asegúrate de que las vueltas estén juntas y no estén unas sobre las otras. Debes completar aproximadamente 700 vueltas. Sujeta los extremos con cinta adhesiva para que no se desarme.
3.- Ahora debemos tomar el MOSFET IRFZ44N: Identifica los pines (Puerta, Drenador, Fuente).
4.- Asegura el Mosfet en un disipador de calor con ayuda de un tornillo. Si fuera posible usa pasta térmica, que, como sabes es un material esencial para mejorar la transferencia de calor entre el transistor y el disipador, rellenando micro-huecos para disipar el calor generado, mejorando así el rendimiento y fiabilidad del Mosfet.
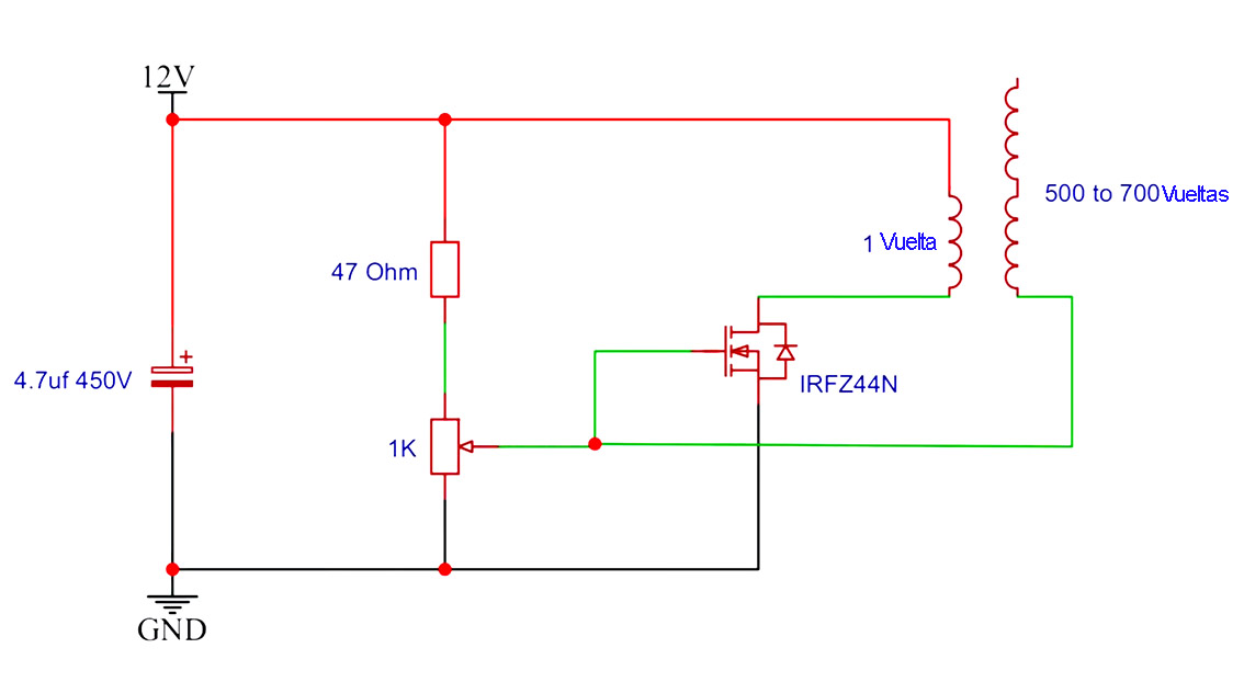
5.- Potenciómetro de 1K: Se conecta a la terminal de la "Puerta" (Gate) del MOSFET para ajustar la frecuencia/corriente. Suelda tal como se ve en el dibujo de abajo.
6.- Resistencia de 47 ohmios: Se coloca en serie entre la alimentación y la puerta (Gate) del MOSFET para protección.
Auto a VaporFísica
Auto PotencialFísica
Flor Cambia ColorQuímica
Buzo CartesianoFísica
MicroscopioBiología
7.- Preparación de la Primaria: Utiliza el alambre de cobre grueso para rodear la base del tubo de PVC. • Solo se requiere una sola espira (una vuelta) alrededor de la bobina secundaria. Debe haber un pequeño espacio entre el tubo y el cable grueso.
8.- Conexión de las Bobinas: La bobina primaria (de una sola espira) se conecta entre el terminal positivo de la batería y el "Drenador" (Drain) del MOSFET.

9.- El extremo inferior de la bobina secundaria va conectado a la "Puerta" del MOSFET. Es ese delgado alambre que se ve en el dibujo señalado por una flecha.
El extremo superior del alambre esmaltado de la bobina secundaria, se lija (para una buena conección) y se enrrola y suelda a un delgado clavito. Este clavito se sujeta con silicona calinet al interior del tubo.
10.- La "patita" Source del MOSFET va al negativo de la batería.

11.- Montaje Final y Prueba:
Pega el tubo de PVC verticalmente sobre la base.
• Coloca el circuito cerca de la base y asegúrate de que todas las conexiones de soldadura estén firmes.
• Conecta la alimentación de 12V.
12.- Ajuste y Funcionamiento:
• Gira el potenciómetro totalmente hacia la izquierda, luego, lentamente, gira hacia la derecha hasta que la bobina comience a oscilar, es decir, se vea una chsipa en la punta del clavito.
• Para verificar que funciona, acerca una lámpara fluorescente o un foco de neón; debería encenderse sin tocar la bobina debido al campo electromagnético generado.
Este dispositivo genera un campo de alta frecuencia. No lo mantengas encendido por periodos muy largos para evitar que el MOSFET IRFZ44N se queme por exceso de calor, incluso con el disipador.
El corazón de la bobina son sus dos devanados. Cuando la corriente pasa por la bobina primaria (la de una sola espira gruesa), genera un campo magnético. Como este campo es oscilante (cambia muy rápido), "atraviesa" la bobina secundaria (las 700 vueltas de alambre fino) e induce en ella una corriente eléctrica.
Debido a que la secundaria tiene muchísimas más vueltas que la primaria, el voltaje se eleva drásticamente, pasando de 12V a miles de voltios.
El MOSFET actúa como un interruptor electrónico ultrarrápido. Para que la bobina funcione, el campo magnético debe estar apareciendo y desapareciendo miles de veces por segundo.
Oscilación: El circuito se "auto-oscila". Una pequeña parte de la energía de la bobina secundaria regresa a la "Puerta" (Gate) del MOSFET, diciéndole cuándo encenderse y apagarse.
Frecuencia de Resonancia: El sistema busca naturalmente su frecuencia de resonancia, que es el punto exacto donde la transferencia de energía entre las dos bobinas es máxima.
Potenciómetro (1K): Sirve para ajustar el "bias" o punto de polarización del MOSFET. Permite encontrar el punto dulce donde el transistor comienza a oscilar de manera eficiente sin sobrecalentarse instantáneamente.
Resistencia (47 ohmios): Protege la puerta o Gate del MOSFET de picos de corriente que podrían destruirlo.
El voltaje en el extremo superior de la bobina secundaria es tan alto que crea un campo eléctrico intenso a su alrededor.
Cuando acercas un foco fluorescente, este campo ioniza el gas dentro del bulbo.
Los electrones del gas se aceleran y chocan, liberando energía en forma de luz, lo que hace que el foco brille sin cables conectados en sus terminales.
Abajo se puede vaer el diagrama completo de esta Mini Bobina Tesla.
Bobina Tesla que se construye con materiales caseros y reciclados.
La idea de la bobina de Tesla surgió de su inventor Nikola Tesla . Un genio visionario, Nikola Tesla revolucionó la capacidad de la humanidad para aprovechar la energía eléctrica, y al final su Corriente Alterna (CA) ganó en la Guerra de las Corrientes contra Thomas Edison. En el camino diseñó varios dispositivos eléctricos increíbles, incluyendo la increíble Bobina de Tesla. La idea de la Bobina de Tesla era transmitir energía directamente a la gente. Así es, a través del aire sin necesidad de cables. Ahora sabemos que obviamente no tuvo éxito, pero su idea es una increíble fuente de inspiración.